Deposit Gateways
This document describes how users and developers can utilize gateways to deposit tokens from L1 to L2. We provide several gateways for standard tokens and a gateway router on L1, listed in the table below.
Gateway Contract | Description |
---|---|
L1GatewayRouter | The gateway router supports the deposit of ETH and ERC20 tokens. |
L1ETHGateway | The gateway to deposit ETH. |
L1StandardERC20Gateway | The gateway for standard ERC20 token deposits. |
L1CustomERC20Gateway | The gateway for custom ERC20 token deposits. |
L1WETHGateway | The gateway for Wrapped ETH deposits. |
L1ERC721Gateway | The gateway for ERC-721 token deposits. |
L1ERC1155Gateway | The gateway for ERC-1155 token deposits. |
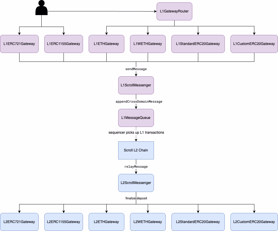
Overview

The figure depicts the deposit workflow from L1 to L2. Users call the gateways to initialize the token deposit. The deposit is then encoded into a message sent to the L1ScrollMessenger
contract and a corresponding L1-initiated transaction is appended to the L1MessageQueue
. To finalize the deposits on L2, the L2 sequencer collects the new L1 transaction events and includes the corresponding transactions in the L2 blocks it creates. The subsequent sections describe the details of how different tokens are deposited. You can find more details about the L1-to-L2 message relay workflow in the Cross-Domain Messaging.
Depositing ETH
Scroll treats ETH as its native token. We pre-allocate a sufficient amount of ETH to the L2ScrollMessenger
contract in the genesis block so that it can transfer native ETH token to L2 accounts without minting. Depositing ETH works as follows.
-
L1GatewayRouter
provides three functions to deposit ETH from L1 to L2. ThedepositETHAndCall
function can transfer ETH and execute a contract call at the same time.function depositETH(uint256 _amount, uint256 _gasLimit) external payable; function depositETH(address _to, uint256 _amount, uint256 _gasLimit) public payable; function depositETHAndCall( address _to, uint256 _amount, bytes calldata _data, uint256 _gasLimit ) external payable;
-
All three
depositETH
functions call intoL1ETHGateway
.L1ETHGateway
encodes the deposit into a message sent to theL1ScrollMessenger
contract. -
The ETH of the deposit amount is locked in the
L1ScrollMessenger
contract.L1ScrollMessenger
appends the message to the message queue in theL1MessageQueue
contract. -
After the deposit transaction is finalized on the L1, the sequencer will include a corresponding L2 transaction in the L2 block to finalize the deposit and transfer ETH to the recipient address on L2.
-
The L2 transaction calls the
L2ScrollMessenger.relayMessage
function, which executes the relayed message. In the case of ETH deposit, therelayMessage
function callsL2ETHGateway.finalizeDepositETH
to transfer ETH to the recipient account on L2. -
If the user calls
depositETHAndCall
on L1,finalizeDepositETH
in theL2ETHGateway
contract will forward the additional data to the target L2 contract.
Depositing ERC20 Tokens
Several ERC20 gateway contracts are provided to bridge different kinds of ERC20 tokens, such as standard ERC20 tokens, custom ERC20 tokens, and Wrapped ETH token. L1GatewayRouter
records the canonical mapping of ERC20 tokens to the corresponding ERC20 gateway on the L1. The L1GatewayRouter
uses StandardERC20Gateway
as the default ERC20 gateway for new ERC20 tokens unless a custom gateway is already set up.
The deposit of ERC20 tokens works as follows.
-
To deposit ERC20 tokens from L1 to L2, users can use
L1GatewayRouter.depositERC20
andL1GatewayRouter.depositERC20AndCall
shown below.function depositERC20(address _token, uint256 _amount, uint256 _gasLimit) external payable; function depositERC20(address _token, address _to, uint256 _amount, uint256 _gasLimit) external payable; function depositERC20AndCall( address _token, address _to, uint256 _amount, bytes memory _data, uint256 _gasLimit ) public payable;
-
Based on the mapping from ERC20 tokens to gateway, the
L1GatewayRouter
calls to the corresponding gateway:L1StandardERC20Gateway
,L1CustomERC20Gateway
, orL1WETHGateway
. The remaining of steps will be described separately.
Standard ERC20 Tokens
Standard ERC20 tokens are tokens that do not require any custom logic. For such tokens, their L2 ERC20 token contracts are created by L2StandardERC20Gateway
. The remaining steps for standard ERC20 token deposit are:
- The
L1StandardERC20Gateway
contract locks the ERC20 tokens by transferring them from the sender to itself. - If this ERC20 token hasn't been withdrawn through
L1StandardERC20Gateway
before,L1StandardERC20Gateway
will compute a deterministic L2 ERC20 token address and appends the token metadata (symbol, name, and decimals) to the message for the potential contract deployment on L2. If the L2 token address is already stored in thetokenMapping
,L1StandardERC20Gateway
will directly load the L2 token address from the mapping. L1StandardERC20Gateway
encodes the token deposit message and callsL1ScrollMessenger
to send the message.- The corresponding L2 transaction calls the
L2ScrollMessenger.relayMessage
function to finalize the deposit on L2. In the case of standard ERC20 token deposits, the transaction then callsL2StandardERC20Gateway.finalizeDepositERC20
. - If this ERC20 token contract hasn't been deployed on L2,
L2StandardERC20Gateway
will extract the token metadata from the message and callsScrollStandardERC20Factory
to deploy the standard ERC20 token on L2. L2StandardERC20Gateway
calls the mint function on the corresponding L2 ERC20 token contract.- If the user calls
depositERC20AndCall
on L1, theL2StandardERC20Gateway
will call the target L2 contract with additional data.
Custom ERC20 Tokens
In comparison to standard ERC20 tokens, the L2 contract of custom ERC20 tokens are deployed by the token owner. The remaining steps for custom ERC20 token deposit are:
- The
L1CustomERC20Gateway
contract locks the ERC20 tokens on L1 by transferring them from the sender to itself. L1CustomERC20Gateway
requires a L2 ERC20 token address present in thetokenMapping
. It retrieves the corresponding ERC20 token address, encodes the token deposit message, and forwards it toL1ScrollMessenger
.- The corresponding L2 transaction calls the
L2ScrollMessenger.relayMessage
function to finalize the deposit on L2. In the case of custom ERC20 token deposits, the transaction callsL2CustomERC20Gateway.finalizeDepositERC20
. L2CustomERC20Gateway
calls the mint function on the corresponding L2 ERC20 token contract. It is required that the L2 ERC20 token contract grants mint permissions to theL2CustomERC20Gateway
contract.- If the user calls
depositERC20AndCall
on L1, theL2CustomERC20Gateway
will call the target L2 contract with additional data.
WETH Token
We provide a custom gateway L1WETHGateway
for Wrapped ETH token on L1 and record the gateway address in the L1GatewayRouter
. The deposit of WETH token works as follows.
L1WETHGateway
locks the WETH tokens by transferring them from the sender to itself and unwrapping the WETH token to native ETH token. The ETH token andmsg.value
(for paying the relay fee) are then sent to theL1ScrollMessenger
contract together.L1WETHGateway
encodes the token deposit message and forwards it toL1ScrollMessenger
.- The corresponding L2 transaction calls the
L2ScrollMessenger.relayMessage
function to finalize the deposit on L2. In the case of WETH token deposit, the transaction callsL2WETHGateway.finalizeDepositERC20
. L2WETHGateway
wraps the deposited ETH to L2 WETH token again and transfers it to the recipient address on L2.- If the user calls
depositERC20AndCall
on L1, theL2WETHGateway
will call the target L2 contract with additional data.
Depositing ERC-721/ERC-1155 Tokens
The deposit of ERC-721 or ERC-1155 tokens works very similar to ERC20 tokens. One can use the gateways L1ERC721Gateway
or L1ERC1155Gateway
to deposit ERC-721 /ERC-1155 tokens from L1.
function depositERC721(
address _token,
uint256 _tokenId,
uint256 _gasLimit
) external payable;
function depositERC721(
address _token,
address _to,
uint256 _tokenId,
uint256 _gasLimit
) external payable;
function depositERC1155(
address _token,
uint256 _tokenId,
uint256 _amount,
uint256 _gasLimit
) external payable;
function depositERC1155(
address _token,
address _to,
uint256 _tokenId,
uint256 _amount,
uint256 _gasLimit
) external payable;
To facilitate a large amount of ERC-721 or ERC-1155 token deposits, we also provide batch deposit functions in the L1ERC721Gateway
and L1ERC1155Gateway
contract via the following functions:
function batchDepositERC721(
address _token,
uint256[] calldata _tokenIds,
uint256 _gasLimit
) external payable;
function batchDepositERC721(
address _token,
address _to,
uint256[] calldata _tokenIds,
uint256 _gasLimit
) external payable;
function batchDepositERC1155(
address _token,
uint256[] calldata _tokenIds,
uint256[] calldata _amounts,
uint256 _gasLimit
) external payable;
function batchDepositERC1155(
address _token,
address _to,
uint256[] calldata _tokenIds,
uint256[] calldata _amounts,
uint256 _gasLimit
) external payable;
The L2 counterpart contracts for ERC-721 or ERC-1155 tokens are L2ERC721Gateway
and L2ERC1155Gateway
. These are used to finalize deposits on L2.